结直肠癌是全球癌症相关死亡的主要诱因之一,近两成病例与慢性炎症存在联系,结肠炎相关结直肠癌(CAC)是炎症性肠病(IBD)患者经长期慢性炎症刺激形成的侵袭性肿瘤亚型,它的致病机制比较复杂,目前已知的药物治疗效果并不理想。
维生素D受体(VDR)在肠道炎症反应与肿瘤发生发展中承担着关键的调控作用,但在CAC病变过程中的具体作用机制尚未被完全阐明。
肿瘤微环境(TME)内巨噬细胞的极化状态,即具有抗肿瘤活性的 M1型与促肿瘤生长的M2型两种类型,对肿瘤演进过程起到决定性作用。因此,筛选可调控维生素D受体(VDR)活性并干预巨噬细胞极化方向的天然化合物对CAC的预防与临床治疗具有重要价值。
Yonger Chen团队率先证实黄酮类小分子化合物牡荆素(Vitexin)是一类新型维生素D受体(VDR)激动剂,团队通过体内外实验体系系统揭示该化合物通过VDR/PBLD信号通路调控巨噬细胞极化方向,进而阻断慢性结肠炎向结直肠癌恶性转化的分子作用机制,相关研究成果于2024年刊发在国际期刊《Molecular Cancer》。本研究在蛋白互作验证环节中的核心实验材料——重组人源VDR蛋白由卡梅德生物(KMD Bioscience)定制合成。

图1 VDR在慢性肠道炎症性癌症的转化中起着重要作用
CAC小鼠模型的实验数据显示,肠道组织样本内的VDR蛋白表达水平出现明显降低,定向敲除小鼠髓系细胞中的VDR编码基因后,病症发展进程急剧加重,且实验小鼠体重回升态势变差,结肠部位炎症反应与组织损伤程度显著加剧,肿瘤组织生长进程同步加快。该研究结论首次在动物体内清晰验证维生素D受体(VDR),尤其是其在免疫细胞群体中的表达产物是阻止肠道“炎癌转化”进程的重要生物学屏障。

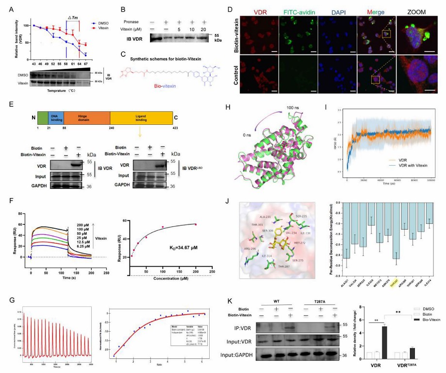
图2 Vitexin以VDR为靶点,结合VDR- LBD区域的氨基酸基序
为了寻找调控VDR的活性分子,研究团队关注到了天然黄酮类物质Vitexin,初步证实了Vitexin与VDR在细胞层面存在结合。随后,利用重组蛋白制备技术获得了高纯度人源VDR配体结合域(LBD)重组蛋白,通过SPR证实两种物质存在直接相互作用。分子对接模拟与点突变验证实验也进一步证明,Vitexin与VDR的关键的结合位点位于VDR蛋白LBD结构域的第287位苏氨酸处。

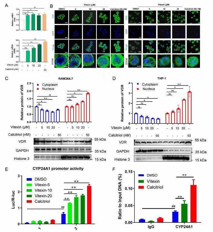
图3 Vitexin促进巨噬细胞中VDR蛋白的核易位,调控核转录
结合作用明确后,研究人员继续探究Vitexin对VDR功能的具体作用。经Vitexin处理后,巨噬细胞中的VDR蛋白表达水平上调,蛋白从细胞质向细胞核发生特异性转运,核内VDR活性显著增强,其转录活性通过经典靶基因CYP24A1启动子报告基因实验得到验证。该结果证实了Vitexin不仅能与VDR结合,更是其功能的“高效启动器”,为其后续调控基因表达奠定基础。
图4 在肿瘤微环境中,Vitexin促进VDR的核易位
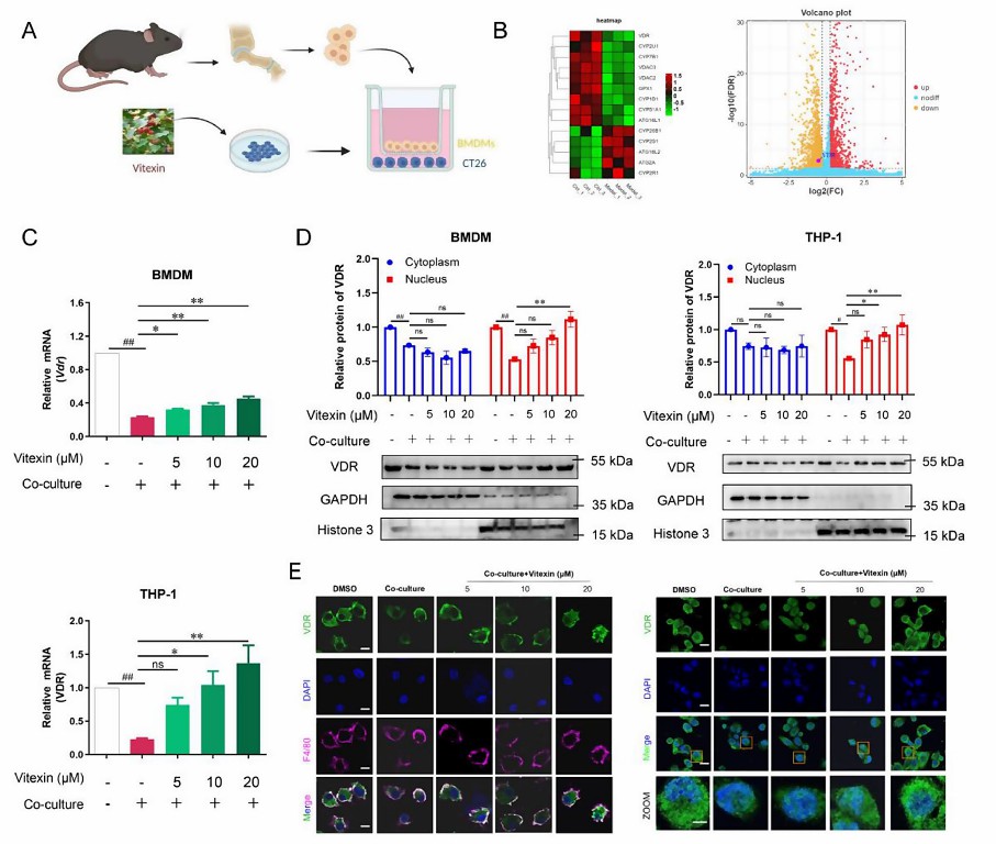
肿瘤局部微环境复杂且具备免疫抑制性。为了模拟此环境,研究人员构建肿瘤细胞与巨噬细胞共培养实验体系,随后发现,与肿瘤细胞共同培养可显著抑制巨噬细胞内维生素D受体(VDR)蛋白表达量,并复刻了体内环境的免疫抑制特征,添加Vitexin能有效改变该抑制效应,并使细胞核内VDR含量重新升高。实验证实,Vitexin在接近生理状态的复杂细胞互作网络中仍可高效发挥对VDR的调控作用。

图5 Vitexin调节共培养巨噬细胞的极化,依赖于VDR
细胞共培养体系实验证实,Vitexin能够显著促进巨噬细胞中iNOS等M1型抗肿瘤标志物表达上调,并抑制CD206等M2型促肿瘤标志物表达,而将巨噬细胞中的VDR敲低后,Vitexin的这种调控效应会彻底消失。两组正反实验结果表明:Vitexin对巨噬细胞极化的调控作用完全依赖维生素D受体(VDR)蛋白的表达与功能完整性。

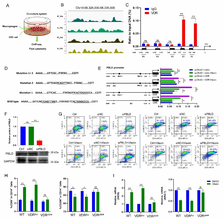
图6 Vitexin通过VDR/PBLD通路调节肿瘤微环境中的巨噬细胞极化
被激活的核内VDR如何影响巨噬细胞?通过ChIP实验,研究人员发现,VDR能够直接结合PBLD基因(一种已被证实具备肿瘤抑制潜力的基因)的启动子区段。后续实验进一步证实Vitexin可通过VDR通路显著提高PBLD基因转录水平,而PBLD表达被沉默后,Vitexin介导的巨噬细胞M1极化作用也被阻断。
至此,该实验证实了一条完整清晰的信号传导路径:即Vitexin→VDR→PBLD→M1型巨噬细胞极化。

图7 通过调节巨噬细胞极化来缓解慢性肠道炎症向癌症的转变,且这一过程依赖于VDR/PBLD通路
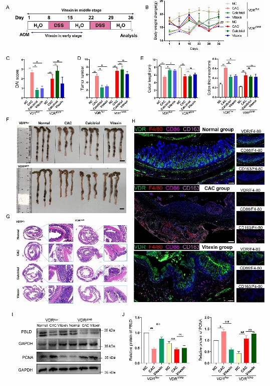
任何分子机制的阐释最终均需依靠活体动物模型验证。在野生型CAC小鼠模型中,Vitexin治疗方案显现出明显的疗效:可有效缓解病症表征,降低结肠肿瘤发生概率,同时伴随结肠组织内VDR与PBLD蛋白表达水平回升及M1型巨噬细胞占比提升。
然而,在髓系细胞VDR基因特异性敲除的小鼠模型中,Vitexin各项防护作用均完全丧失,为Vitexin通过靶向髓系细胞VDR/PBLD信号通路发挥抗CAC功效提供了最终实验佐证。
卡梅德生物依靠前沿的基因工程技术,可在多种宿主细胞体系中高效表达目的蛋白,提供哺乳蛋白表达、原核蛋白表达、无细胞表达等多种服务,保障产物兼具高纯度、高稳定性与高生物活性,能够充分满足客户多方面的应用需求。
[1] Chen Y, Liang J, Chen S, Lin N, Xu S, Miao J, Zhang J, Chen C, Yuan X, Xie Z, Zhu E, Cai M, Wei X, Hou S, Tang H. Discovery of vitexin as a novel VDR agonist that mitigates the transition from chronic intestinal inflammation to colorectal cancer. Mol Cancer. 2024 Sep 13;23(1):196.
0