一.文献背景
PIP5K1A介导的磷脂酰肌醇4-磷酸的磷酸化是磷脂酰肌醇4,5-二磷酸合成的主要途径。磷脂酰肌醇4,5-二磷酸可直接作为第二信使或作为产生其他第二信使的前体,其最重要的作用是作为PI3K的底物产生磷脂酰肌醇-3,4,5-三磷酸,其在细胞内将Akt和磷酸肌醇依赖性蛋白激酶-1募集到质膜。这允许磷酸肌醇依赖性蛋白激酶-1磷酸化Akt的T308,这导致Akt部分活化。
卢帕他定是一种N-烷基吡啶衍生物,是第二代抗组胺药,对组胺H1受体和血小板活化因子受体具有双重亲和性,2021年Deuster等发现卢帕他定通过靶向血小板活化因子受体在体外抑制卵巢癌细胞增殖和迁移;这些发现表明卢帕他定具有抗肿瘤的益处。但是目前还没有研究探讨卢帕他定在CRC中的作用和机制。
珠海市人民医院的崔敏等三人共同通讯在Biomedicine & Pharmacotherapy(IF=7.41)发表题为“Rupatadine inhibits colorectal cancer cell proliferation through the PIP5K1A/Akt/CDK2 pathway”的研究论文,该研究发现PIP5K1A作为原癌基因在结直肠癌中发挥促癌作用,PIP5K1A的异常表达与结直肠癌的恶性程度相关;他们还发现卢帕他定通过抑制PIP5K1A/Akt/GSK-3β通路,下调细胞周期蛋白依赖性激酶2和细胞周期蛋白D1的蛋白表达,抑制结直肠癌细胞的增殖。

本研究结果表明,卢帕他定是结直肠癌细胞中PIP5K1A的抑制剂,并且卢帕他定可以通过调节Akt/CDK2通路抑制肿瘤生长。这些发现不仅对拓宽卢帕他定的潜在适应症有重要意义,还证实了PIP5K1A是卢帕他定抗癌治疗的潜在靶点。
二.研究成果
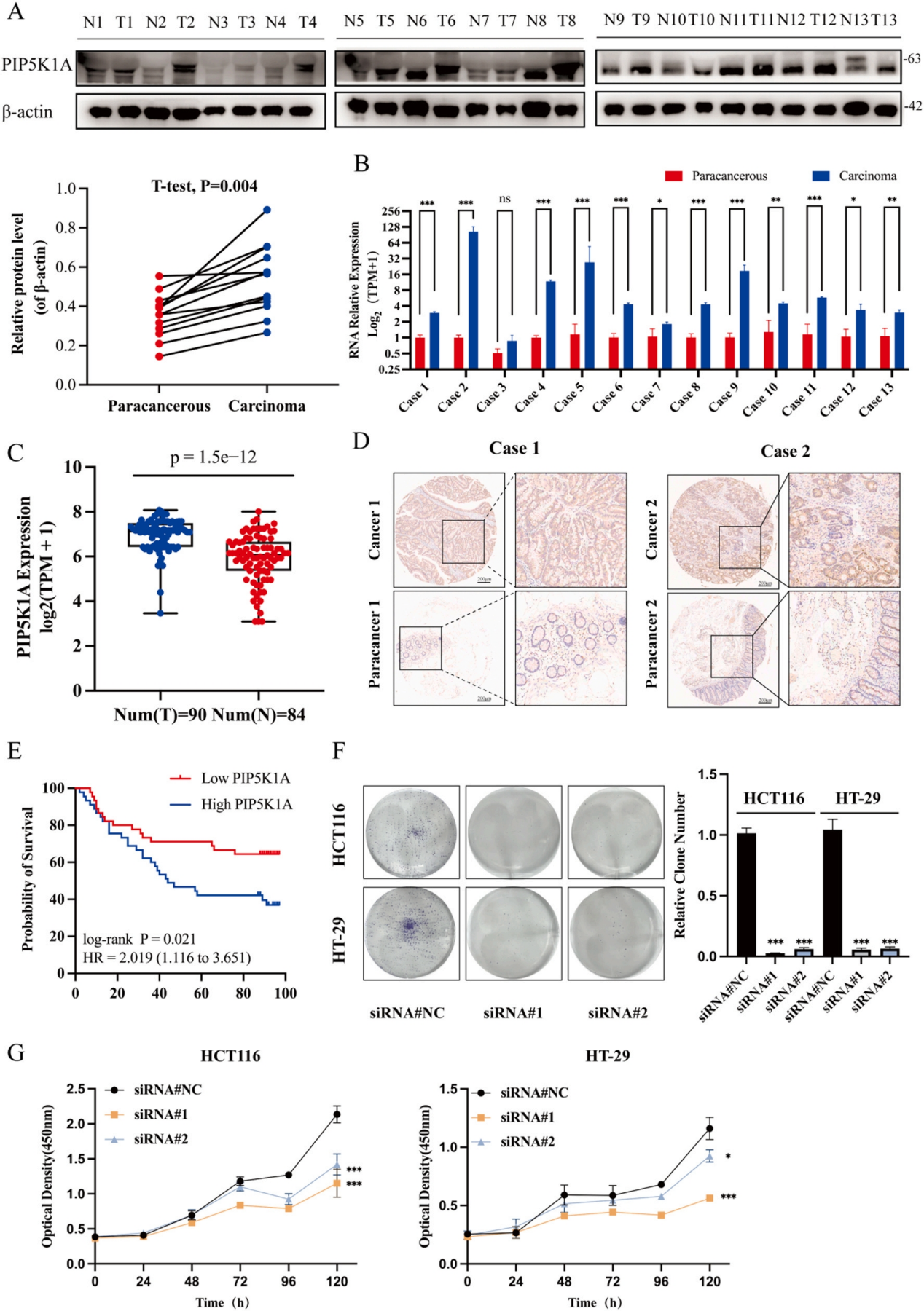
1. PIP5K1A异常表达与结直肠癌进展相关
通过检测从CRC患者收集的13对癌组织和邻近非癌组织样品中的PIP5K1A蛋白和mRNA表达水平,发现肿瘤中的PIP5K1A表达显著强于非肿瘤组织。除此之外还通过基因沉默的方式验证了PIP5K1A对CDC细胞周期的影响。这些数据表明,PIP5K1A可以在CRC细胞中作为原癌基因发挥作用,并且PIP5K1A具有作为CRC治疗新药的潜在靶点的临床价值。

图1 PIP5K1A异常表达与结直肠癌进展的相关性
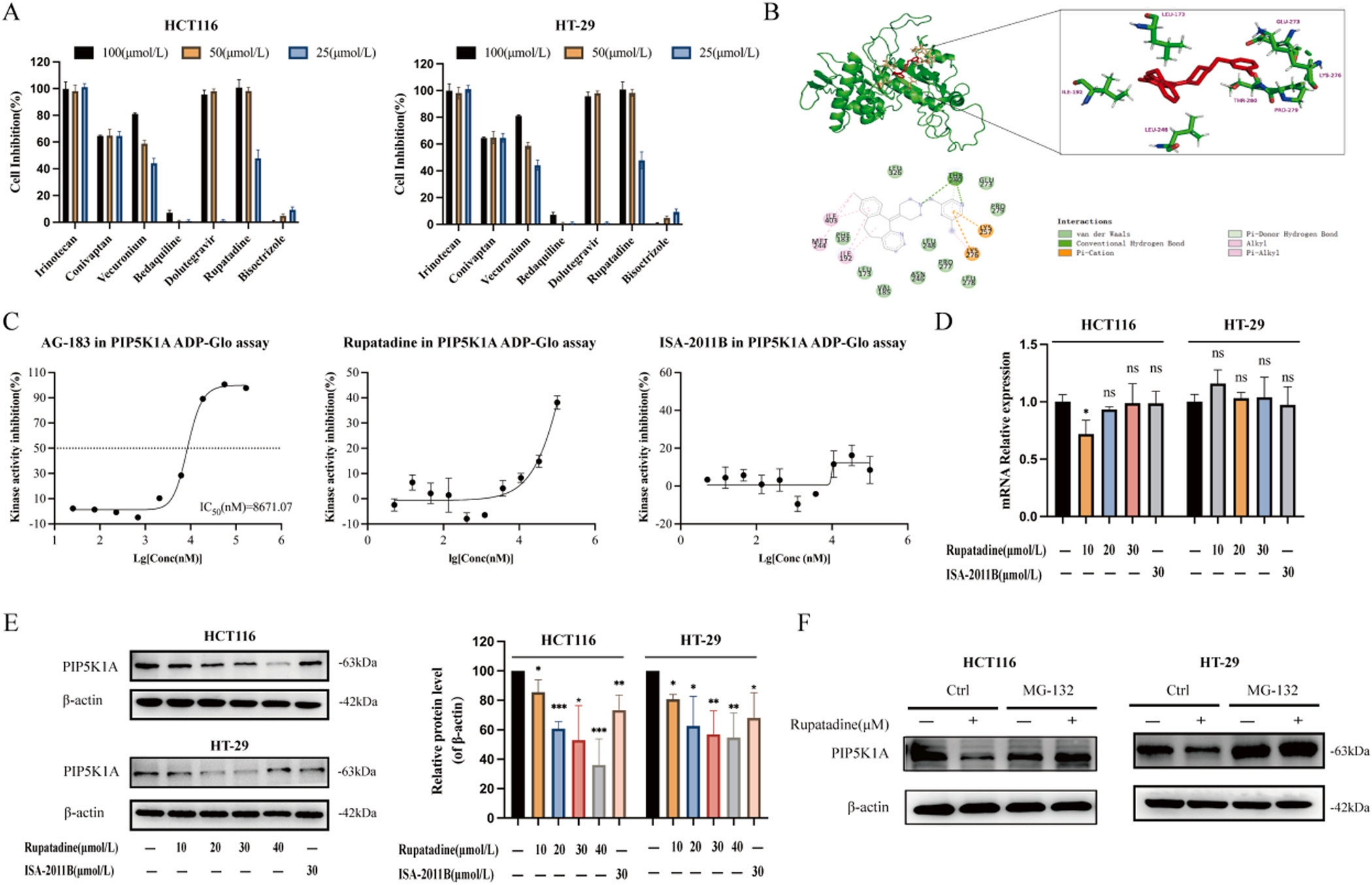
2. PIP5K1A激酶抑制剂的筛选
通过基于化合物结构的虚拟筛选鉴定了卢帕他定和PIP5K1A之间的潜在相互作用,并用分子对接的方式模拟出了相互作用位点;通过检测PIP5K1A活性,发现卢帕他定可以部分抑制PIP5K1A的活性,且抑制效果依赖卢帕他定的浓度;通过RT-PCR检测PIP5K1A的mRNA水平及Western Blot的方式检测其蛋白表达水平,两项结果对比发现卢帕他定是通过促进PIP5K1A降解来降低其蛋白在CRC细胞中的水平,从而削弱其生物活性。

图2 PIP5K1A激酶抑制剂的筛选
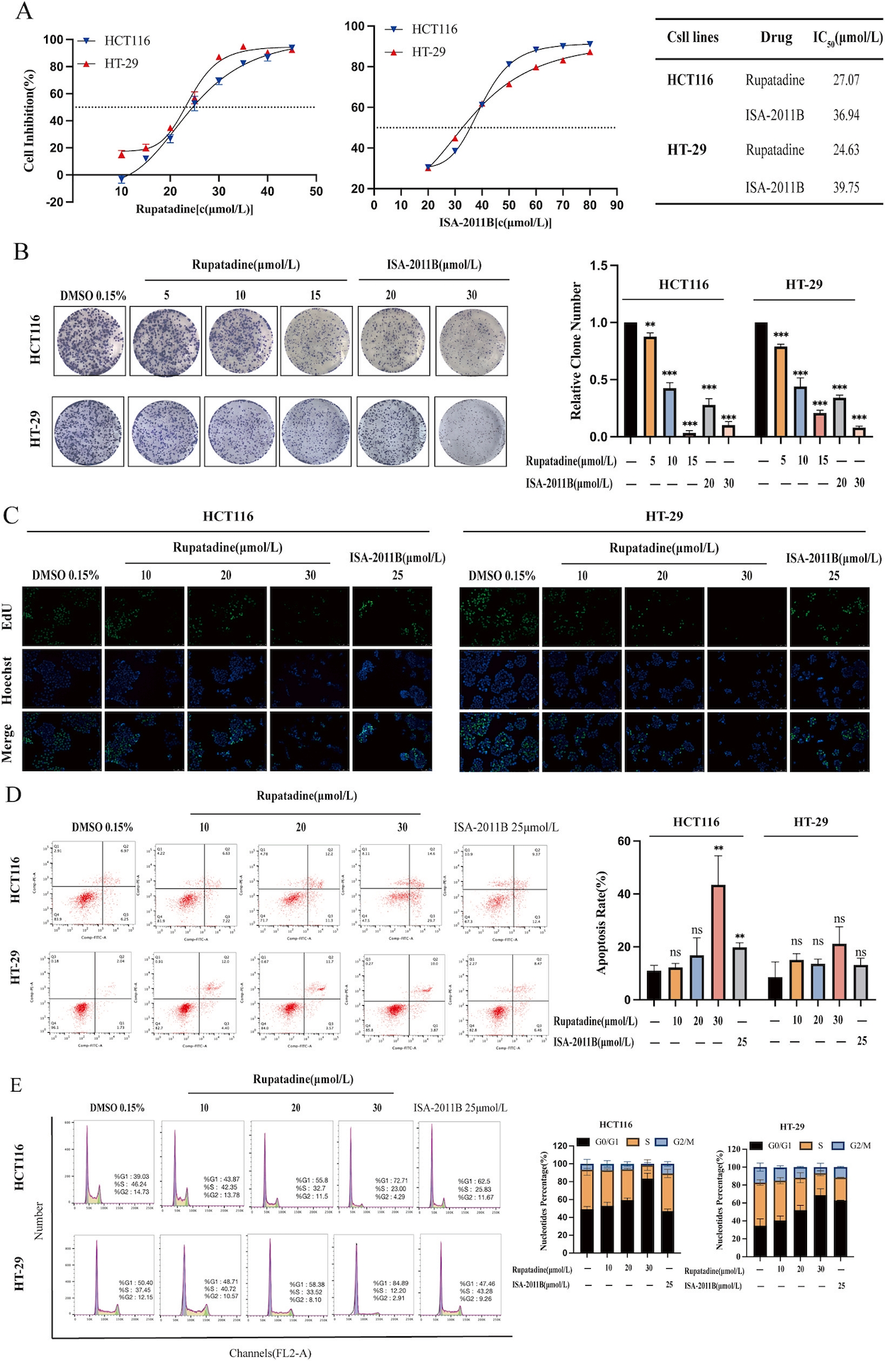
3. 卢帕他定抑制大肠癌细胞增殖的体外实验研究
通过IC50及平板集落形成测定,发现卢帕他定在体外可以抑制CRC细胞的生长,并且这种抑制呈浓度依赖性;通过流式细胞术检测细胞凋亡情况以及诱导细胞周期停滞以确定卢帕他定是否抑制细胞增殖等方式发现卢帕他定主要通过诱导细胞周期阻滞抑制CRC细胞增殖。

图3 卢帕他定体外抑制大肠癌细胞增殖
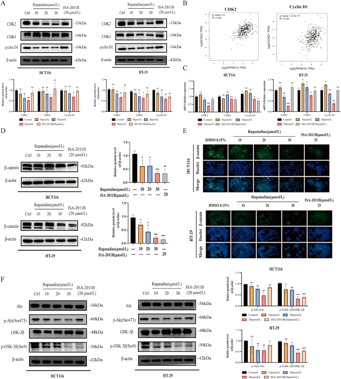
4. 卢帕他定通过PIP5K1A/GSK-3β/CDK2途径调控细胞周期
通过对CRC细胞进行PIP5K1A处理,并对其中细胞周期的关键蛋白做Western Blot分析,发现在结直肠癌中,CDK2和cyclin D1蛋白表达以浓度依赖性方式显著降低,并且CDK2表达与PIP5K1A表达的相关性最强,并且研究了卢帕他定治疗后CRC细胞中CDK2 mRNA表达的变化,推测卢帕他定通过调节细胞周期蛋白的转录和翻译来影响细胞周期蛋白的表达;PIP5K1A处理后β-catenin蛋白表达受到抑制,细胞核β-catenin含量下降,而β-连环蛋白是GSK-3β的底物,除此之外细胞内的p-Akt和p-GSK的蛋白表达也显著降低,以上结果表明,卢帕他定通过调节以上信号通路调控细胞周期。

图4 卢帕他定调控细胞周期
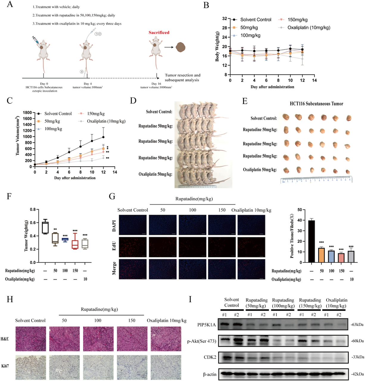
5. 卢帕他定的体内抗肿瘤作用
通过构建小鼠肿瘤模型,观察小鼠体重及肿瘤生长情况发现卢帕他定在不影响小鼠体重的情况下肿瘤的体积及重量显著下降;并对模型中的肿瘤组织进行取材并染色,发现卢帕他定处理组的染色较弱,肿瘤细胞生长减弱,为了进一步确定卢帕他定在体内抑制肿瘤生长的机制,我们对PIP5K1A/Akt/CDK2途径的关键蛋白进行了蛋白质印迹,发现卢帕他定治疗显著降低了PIP5K1A、p-Akt和CDK2的表达。

图5 卢帕他定的体内抗肿瘤作用
作者向位于中国天津的卡梅德生物购买了纯化的人源PIP5K1A蛋白,用于生物层干涉技术分析,以验证药物Rupatadine与靶蛋白PIP5K1A之间的直接相互作用,这是该研究中的一个关键实验材料。通过先进的基因工程技术,卡梅德生物能够高效地在多种宿主细胞中进行蛋白表达,确保其高纯度、良好稳定性和活性,满足客户需求。此外,我们还提供重组蛋白制备服务,根据客户需求生产特定的重组蛋白,并提供相关的纯化、表征和活性检测等技术服务。
引用:
0