| 期刊:《Phytomedicine》 |
| 题为:《Berberine alleviates ulcerative colitis by inhibiting inflammation through targeting IRGM1》 |
| 影响因子:6.65 |
| 客户单位:天津中医药大学中医药学院、天津市中医药治疗物质重点实验室、成分基础中药国家重点实验室 |
| 引用产品:本研究在信号通路探究过程中的核心实验材料重组IRGM1蛋白由卡梅德生物(KMD Bioscience)定制合成。 |
溃疡性结肠炎(UC)是一种慢性炎症性肠病,黏膜炎症的反复发作严重降低了患者的生活质量。而当前的主流治疗药物常常伴有一些副作用,因此研究人员不得不寻找更加安全的替代方案。
黄连及其核心活性成分小檗碱在肠道疾病治疗领域的应用长久,但这类成分的具体分子作用靶点和作用机制长期处于未知状态。近期刊载于《Phytomedicine》期刊的研究首次阐明,小檗碱通过靶向免疫相关GTP酶IRGM1来抑制其下游PI3K/AKT/mTOR信号通路活性,发挥抗UC的药理作用,并系统性解析出小檗碱的具体作用机制。
本研究在信号通路探究过程中的核心实验材料——重组IRGM1蛋白由卡梅德生物(KMD Bioscience)定制合成。
1. 小檗碱的化学结构
图1 小檗碱(BBR)的化学结构及体内动物实验设计
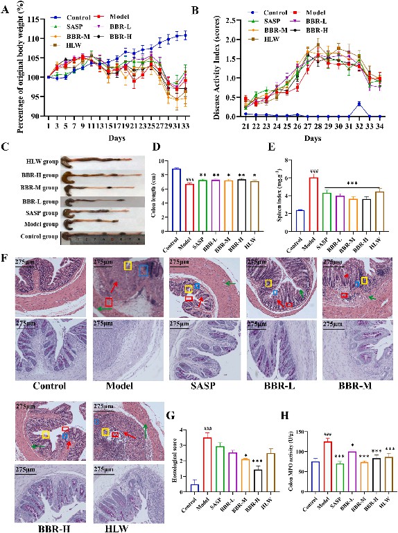
研究团队以高脂高糖饮食和高温高湿的饲养环境,结合葡聚糖硫酸钠诱导的方式成功构建了更契合临床湿热证表现的UC小鼠模型,典型病症表现为体重下降、疾病活动指数升高。研究团队设置了四个模型实验组,分别为小檗碱低中高三个剂量组以及黄连提取物组。
2. 小檗碱与黄连提取物显著改善UC小鼠整体病症
图2 黄连解毒汤和黄连提取物可改善小鼠溃疡性结肠炎
研究结果表明,相较于模型组,药物干预后的小鼠体重有所恢复、疾病活动指数显著下调,结肠缩短与脾脏肿大的病理表现有所逆转。组织病理学检测结果进一步证实,小檗碱干预减轻了结肠黏膜损伤程度、改善了隐窝结构的破坏状态、减少了炎性细胞的浸润情况、下调了髓过氧化物酶的活性水平。
上述研究发现从整体动物实验层面验证了小檗碱改善UC核心病症的作用效果,为后续解析其分子作用机制搭建了扎实的表型研究基础。
3. 小檗碱降低炎症因子并修复肠道屏障

图3 黄连解毒汤和小檗碱对炎症细胞因子表达及肠通透性的影响
在分子层面的研究发现,小檗碱可显著降低结肠组织内核心促炎因子IL-1β、IL-6与TNF-α的mRNA表达水平。Western blot检测分析显示,小檗碱处理能够提升紧密连接蛋白occludin、claudin-1及ZO-1的表达情况,这些蛋白是维系肠道上皮屏障完整性的关键蛋白。此外,小鼠血清中肠屏障损伤标志物表达水平下降,这在功能层面上进一步证实小檗碱具备修复肠道通透性的效能,揭示了小檗碱具备抗炎与屏障修复的双重治疗作用机制。
4. 小檗碱及其光亲和探针在细胞模型中抑制炎症

图4 BBR和BBRP抑制了一氧化氮的释放
为了探究作用靶点,研究人员构建了LPS诱导的RAW264.7巨噬细胞炎症模型。研究发现小檗碱与设计合成的光亲和探针均可显著抑制一氧化氮释放,这个发现证实了光亲和探针保留了小檗碱的生物活性,确保了后续借助该探针开展靶点垂钓实验的结果可靠性。
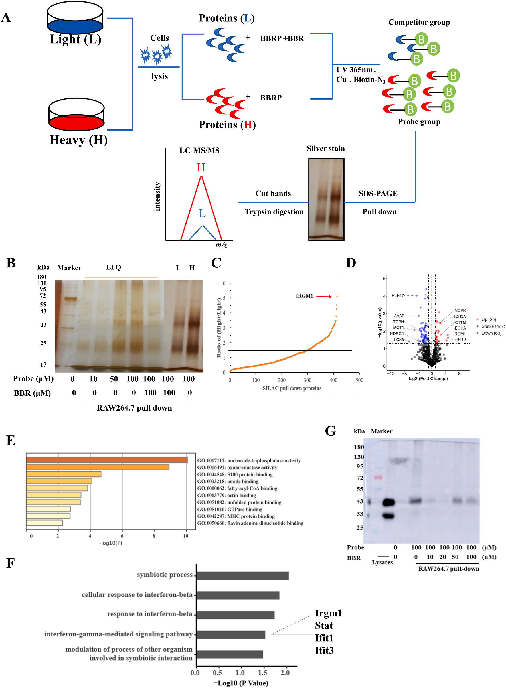
5. 蛋白质组学筛选鉴定IRGM1为潜在靶点

图5 基于SILAC下拉技术的化学蛋白质组学方法用于确定 BBR 的直接作用靶点
研究人员借助SILAC-ABPP化学蛋白质组学技术,将小檗碱光亲和探针与细胞裂解液共同孵育处理,经质谱检测分析筛选出可与小檗碱特异性结合的靶蛋白。再414个候选蛋白中,IRGM1表现出最高的富集比,这意味着该蛋白可能是小檗碱发挥作用的核心靶点。
6. IRGM1是直接作用的靶点

图6 小檗碱与IRGM1的共价结合
细胞热转移实验结果显示,小檗碱能够提升IRGM1的热稳定性;药物亲和反应靶点稳定性实验证实,小檗碱可保护IRGM1抵御蛋白酶的水解作用。关键的是,研究依托重组蛋白制备技术获取高纯度IRGM1蛋白后,利用生物层干涉技术直接检测出小檗碱与IRGM1的结合常数,证明了小檗碱与IRGM1的结合能力。
7. 小檗碱在体内外模型中下调IRGM1表达
图7 BBR对不同模型中IRGM1表达的影响
明确核心作用靶点后,本研究继续探究小檗碱对IRGM1的功能调控作用。在UC模型小鼠的结肠组织及LPS诱导的巨噬细胞体系中IRGM1的mRNA与蛋白表达量均呈现显著上调趋势,而小檗碱或黄连提取物干预后该蛋白的过度表达趋势可被有效抑制,证明小檗碱可与IRGM1发生特异性结合,并对其蛋白表达水平实现反向调控。
8. 小檗碱通过IRGM1调控炎症因子表达
图8 BBR对炎症细胞因子表达的影响
研究表明,在LPS诱导的巨噬细胞体系中,小檗碱可显著下调炎症因子的表达水平。在慢病毒敲低IRGM1表达后,小檗碱对炎症因子的抑制作用显著减弱;单独敲低IRGM1同样可降低细胞的基础炎症水平,说明IRGM1在炎症信号通路中占据核心调控地位,证明IRGM1是小檗碱发挥抗炎作用的核心介导因子。
9. 小檗碱通过IRGM1抑制PI3K/AKT/mTOR通路

图9 BBR对由LPS诱导的RAW264.7细胞炎症模型中蛋白质表达的影响
在UC模型与LPS刺激的细胞模型中,PI3K/AKT/mTOR信号通路核心蛋白的磷酸化水平显著上升,小檗碱的干预处理可有效抑制该通路的激活状态,IRGM1的敲低实验结果证明小檗碱对该信号通路的抑制效应需以IRGM1为作用基础。本研究梳理出一条明确的信号调控轴:小檗碱靶向结合IRGM1,抑制PI3K/AKT/mTOR信号通路的活化,最终实现促炎因子释放的有效减少。

图10 BBR缓解UC的分子机制
本研究系统揭示了小檗碱治疗溃疡性结肠炎的新型分子机制:以IRGM1为直接靶点,通过抑制PI3K/AKT/mTOR信号通路发挥抗炎与肠屏障保护作用。
在研究过程中,重组蛋白制备及高精度互作检测技术的应用是成功锁定并验证IRGM1这一靶点的关键,本研究中的重组IRGM1蛋白由卡梅德生物(KMD Bioscience)定制合成。
卡梅德生物在重组蛋白制备领域提供了专业技术服务,提供哺乳蛋白表达、原核蛋白表达、无细胞表达等多种服务,能够确保蛋白产物在纯度、活性及构象上满足高端研究需求。
0